Control Panel

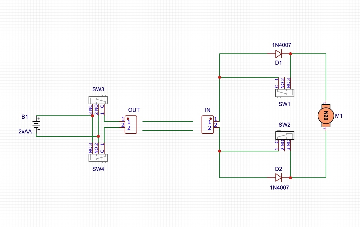
This retro-style control box is designed to operate turnouts, crossing barriers, and semaphores. Essentially, it functions by simply reversing the polarity of the voltage supplied from two AA batteries. The design is highly scalable, accommodating anywhere from one to six control units, depending on your requirements.

The channel output connects to a push-lock terminal. To insert or remove a wire, press the release pin.

Each set contains :

  • battery holder pins - 2 pairs
  • 2 battery wires
  • 1 M3 melt-in nut
  • 1 M3 bolt
  • 1 Slide switch
  • 4 screws 2.5x10

For each channel:

  • PCB
  • 2 microswitches
  • 1 terminal connector
  • 2 screws 2.5x10

3D models are available on Thingiverse.